法院新闻-金年会体育
金年会体育
12368
搜索
金年会体育
法院概况
法院简介
机构职能
领导班子
文化活动
荣誉展台
新闻中心
法院新闻
法治要闻
法院公告
改革动态
以案说法
诉讼服务
网上预约
诉讼指南
文书模板
司法公开
听证公告
人员信息
审务公开
工作报告
预决算信息公开
指导性案例
参考性案例
摇珠结果公开
12368
金年会体育
金年会体育
法院概况
法院简介
机构职能
领导班子
文化活动
荣誉展台
新闻中心
法院新闻
法治要闻
法院公告
改革动态
以案说法
诉讼服务
网上预约
诉讼指南
文书模板
司法公开
听证公告
人员信息
审务公开
工作报告
预决算信息公开
指导性案例
参考性案例
摇珠结果公开
您现在的位置:
金年会体育
>
新闻中心
>
法院新闻
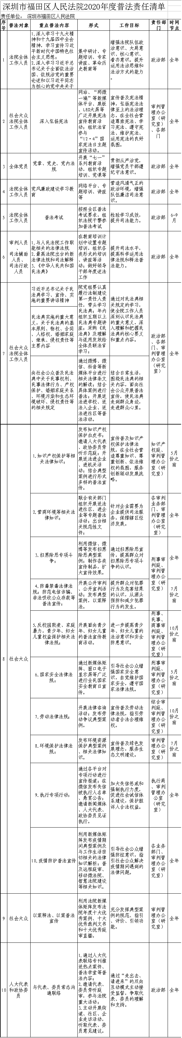
深圳市福田区人民法院2020年度普法责任清单
发布时间:2020-04-20
来源:福田法院
分享到:
附件:
网站地图